Le responsable vous demande représenter le processus de remise sous la forme d’un diagramme événement-résultat pour la stagiaire qui arrive.
Processus|red
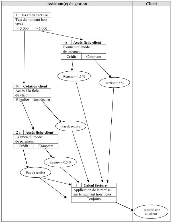
Au moment de facturer deux cas se présentent : 1ᵉʳ cas la facture est inférieur à 5000€, si c'est un client occasionnel pas de remise. Si c'est un client régulier et qu'il paye comptant, il a droit à une remise de 1,5%, sinon pas de remise.
Au-delà de 5000€, tous les clients ont droit à une remise de 1,5% s'ils payent à crédit et de 3% s'ils payent comptant.
Diagramme de flux|red
