M. Renaud vous demande, dans un premier temps, de visualiser le processus décrit en annexe sous la forme d’un diagramme des flux.
Ensuite, il vous demande de lui adresser une note pour lui faire part des améliorations que vous pensez pouvoir être entreprises, accompagnée d’un diagramme événement-résultat.
Processus|closed|red
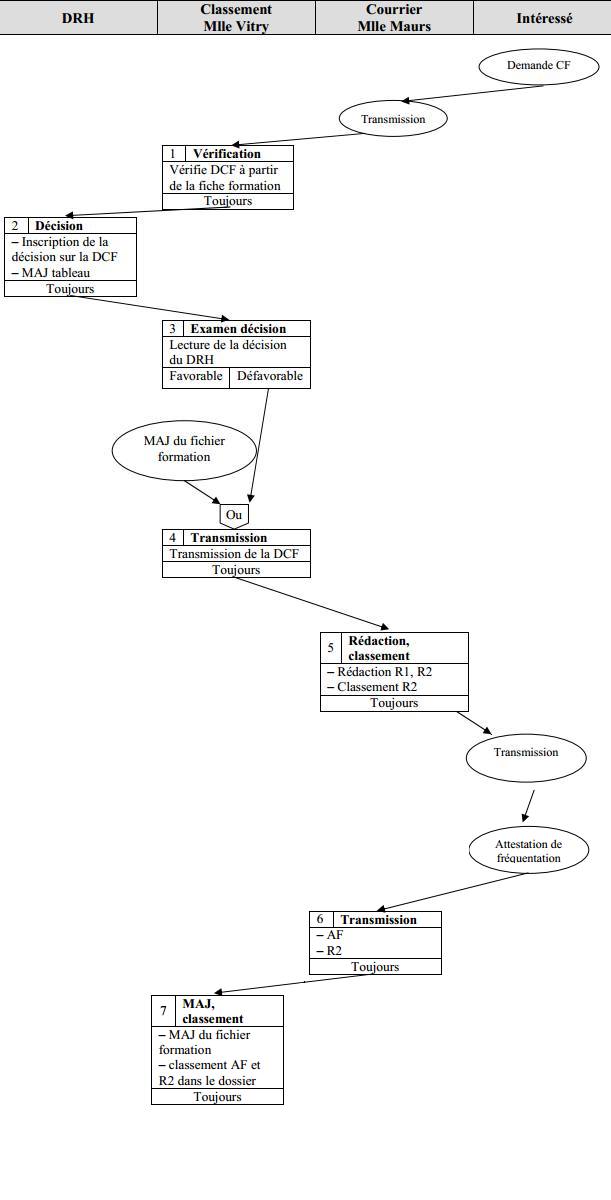
| Acteurs source | Flux d’information/documents | Acteurs cible | |
| Intéressé | 1 | Adresse une demande de congé formation (DCF). | Mlle Maurs |
| Mlle Maurs | 2 | Transmet la DCF. | Mlle Vitry |
| Mlle Vitry | 3 | Vérifie la DCF à partir de la fiche « formation » – transmet la DCF. | DRH |
| DRH | 4 | Prend la décision – inscrit la décision sur la DCF – met à jour le tableau récapitulatif – transmet la DCF. | Mlle Vitry |
| Mlle Vitry | 5 | 1er mise à jour du fichier formation – transmet la DCF. | Mlle Maurs |
| Mlle Maurs | 6 | Rédige la réponse (R1, R2) – classe R2 dans l’échéancier – transmet R1. | Intéressé |
| Intéressé | 7 | Transmet l’attestation de fréquentation (AF). | Mlle Maurs |
| Mlle Maurs | 8 | Transmet AF et R2 (extrait de l’échéancier). | Mlle Vitry |
| Mlle Vitry | 9 | 2ᵉ mise à jour du fichier formation – classe AF et R2 dans le dossier de l’intéressé. | Mlle Vitry |
Diagramme des flux|closed|red

Note d’information au DRH|closed|red
(Lieu), le JJ/MM/AA
Origine : Assistant(e) de gestion
Destinataire(s) : M. Renaud, DRH
Objet : Proposition d’amélioration du processus « formation » chez SWAN SA
PJ : – graphe de flux ;
— Diagramme événement-résultat.
NOTE D’INFORMATION
Ainsi que le montrent les deux pièces jointes, le processus « Formation » apparaît comme perfectible. En effet, on ne compte pas moins de 6 flux d’échanges d’information entre l’intéressé et le poste de Mlle Vitry.
Dans ce processus, le poste de Mlle Maurs se révèle être surtout un poste relais, pour lequel la réception et la transmission d’information dominent. En effet, il ne comporte qu’une seule action de rédaction et une action de classement.
Ainsi, il s’avère que le poste de travail de Mlle Maurs, dans les conditions actuelles, alourdit inutilement le processus en question.
Amélioration proposée :
Il conviendrait donc de modifier la répartition du travail et de charger Mlle Vitry des tâches dévolues à Mlle Maurs, de façon à diminuer le nombre des transmissions.
Ainsi, Mlle Maurs serait rendue disponible pour d’autres tâches.
Diagramme événement-résultat|closed|red
