Dans un but de clarification et de systématisation, vous êtes chargé(e) de représenter ce processus sous forme d’un diagramme des flux, suivi d’un diagramme événement-résultat.
Processus|closed|red
| Acteurs source | Flux d’information/documents | Acteurs cible | |
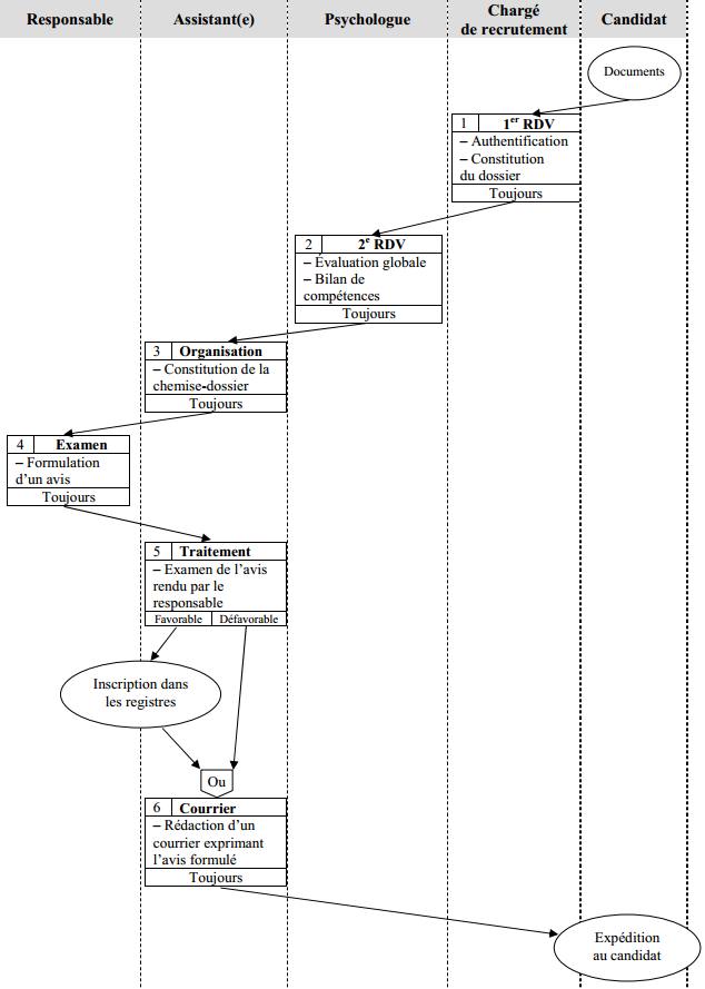
| Chargé de recrutement | 1 | 1ᵉʳ RDV – fourniture du CV, des diplômes, des certificats de travail – vérification – constitution du dossier du candidat | Candidat |
| Chargé de recrutement | 2 | Transmission du dossier | Psychologue |
| Psychologue | 3 | 2ᵉ RDV – établissement du bilan de compétences | Candidat |
| Psychologue | 4 | Transmission du dossier et du bilan de compétences | Assistant(e) |
| Assistant(e) | 5 | Constitution et transmission de la chemise-dossier | Responsable |
| Responsable | 6 | Formule un avis – transmission de la chemise-dossier | Assistant(e) |
| Assistant(e) | 7 | Si avis favorable : inscription dans les registres et dans la BDD. Le candidat est avisé par courrier. | Candidat |
Réponse Diagramme de Flux|closed|red

Réponse Diagramme événement-résultat|closed|red
