Assistant(e) de gestion chez Labopharm, vous êtes chargé(e) d’étudier ce processus et de faire des suggestions concernant son éventuelle amélioration ou simplification.
Processus|closed|red
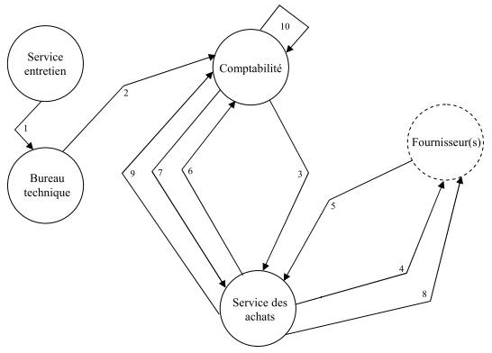
| Acteurs source | Flux d’information/documents | Acteurs cible | |
| Service entretien | 1 | Rédige une demande d’achat en deux ex. (DA1, DA2) – transmet DA1. | Bureau technique |
| Bureau technique | 2 | Contrôle et valide DA1 – transmet DA1. | Comptabilité |
| Comptabilité | 3 | 1er contrôle budgétaire – transmet DA1. | Service des achats |
| Service des achats | 4 | Rédige un appel d’offre (AO) – place DA1 en attente – diffuse AO. | Fournisseurs |
| Fournisseurs | 5 | Rédigent leur soumission (S) et leur facture pro forma (FPF) – transmettent S et FPF. | Service des achats |
| Service des achats | 6 | Choix du fournisseur – transmet DA1 et FPF. | Comptabilité |
| Comptabilité | 7 | 2e contrôle budgétaire – annote et transmet DA1. | Service des achats |
| Service des achats | 8 | Prépare le bon de commande (BC) – transmet BC. | Fournisseur |
| Service des achats | 9 | Transmet DA1. | Comptabilité |
| Comptabilité | 10 | Archive DA1 dans le dossier « Achats en cours ». | Comptabilité |
Diagramme de flux|closed|red

Remarque : dans ce graphe, l’acteur « fournisseur(s) » présente la particularité suivante :
– l’appel d’offres est diffusé à une multiplicité de fournisseur ;
– le bon de commande n’est adressé qu’au fournisseur choisi.
Cet artifice permet d’économiser la représentation d’un acteur, dans un but de simplification.